Encaixe Logística
CNHi

Sinergia CNH + Filiais Encaixe:
Estratégia Integrada de Eficiência

A integração entre a operação CNH e a rede de Filiais Encaixe habilita um modelo logístico colaborativo, capaz de elevar a saturação dos veículos e transformar capacidade ociosa em eficiência operacional. Por meio de consolidação inteligente de cargas e planejamento conjunto, criamos uma operação mais produtiva, sustentável e economicamente competitiva.

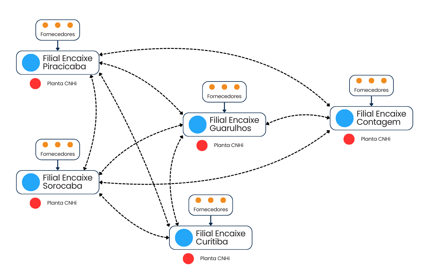
Desenho da Malha Logística

Visualização da integração da malha

Escopo da Solução

Embarcadores localizados no entorno de uma Filial Encaixe passam a utilizar, de maneira compartilhada, a frota CNH para entregas destinadas a outras filiais. Benefícios diretos:

  • Otimiza o uso da capacidade já disponível na CNH;
  • Reduz custos fixos da operação;
  • Gera receita adicional para a Encaixe;
  • Cria savings diretos para a CNH sem impacto no nível de serviço;
  • Promove maior equilíbrio no fluxo logístico entre regiões.
Exemplo Prático

Origem

Sorocaba

Destino

Contagem

Carga

2 Pallets Consolidada

Cobrança

R$ 500,00

Saving CNH

R$ 250,00

Potencial Anual

R$ 660.000,00

Redução direta de custo sem necessidade de veículos adicionais.